新闻中心

NEWS CENTER

新华发电博州100MW储热型光热项目进展梳理

新华水力发电有限公司博州10万千瓦储热型光热配建90万千瓦新能源项目属于新疆自治区2022年第二批市场化并网新能源项目,项目总装机100万千瓦,总投资62亿元,项目位于新疆维吾尔自治区博尔塔拉蒙古自治州博乐市达勒特镇,由新华博泰(博乐)电力投资有限公司负责开发投资。项目投运后,年上网电量达20.4亿度,可节约标准煤约62万吨。同时,项目利用储热型光热系统削峰填谷,参与地区电网调频、调峰,对当地加快构建新型电力系统、提升博州电网清洁能源接纳能力、推动经济社会高质量发展具有重要意义。

2026年4月11日,在博尔塔拉蒙古自治州10万千瓦储热型光热配建90万千瓦新能源项目建设现场,上万面定日镜在荒漠上铺展成巨大的同心圆,朝着中央的吸热塔有序排列,高耸的吸热塔矗立在阵列中心,成为这片戈壁新能源基地的核心地标。 

其中,10万千瓦光热项目由华东新华能源投资有限公司投资建设,太阳能光热联盟理事单位——甘肃省安装建设集团有限公司、恒基能脉新能源科技有限公司联合体PC总承包。项目采用“塔式聚光发电+熔盐储热”技术路线,配备13402面定日镜,将53万平方米的光照集中起来;通过配置的8个小时熔盐储能系统,使夜间、阴雨天也能源源不断产生绿色电能。光热电站建成后,年均可发电量1.72亿千瓦时。

项目于2022年7月18日举行了开工仪式。

2024年11月:项目进入收尾阶段,90万装机容量光伏及配套升压汇集站施工完成,开始工程验收;10万光热发电部分进入土建施工末期,主要设备完成采购,逐步开展设备安装。

2024年12月:首批光伏并网发电,标志着项目正式投产,博州电网新能源装机达267.4万千瓦,占电源装机86%以上。

2025年5月:光热项目总体进度达85%,吸热塔钢结构转换平台完工,吸热器首批钢结构吊装完成,主厂房等主体结构建成,设备安装调试有序推进。

2025年7月:分布式控制系统(DCS)首次受电成功,实现全厂集中控制,提升响应速度与安全性。该系统作为电厂运行的“大脑”与“中枢神经”,创新采用主、辅系统一体化设计方案,实现全厂集中控制,响应速度与安全可靠性显著提升。

2025年9月:厂用电系统受电成功,项目转入分系统调试阶段,为镜场控制、储换热等系统调试提供电力保障。

2025年11月:定日镜安装完成94%,全面转入分系统调试,冲刺12月底倒送电并网。

2026年3月:热熔盐罐天然气预热点火成功,各项运行参数精准达标;标志着光热储能系统调试取得关键突破,为后续熔盐灌注及项目投产奠定基础。

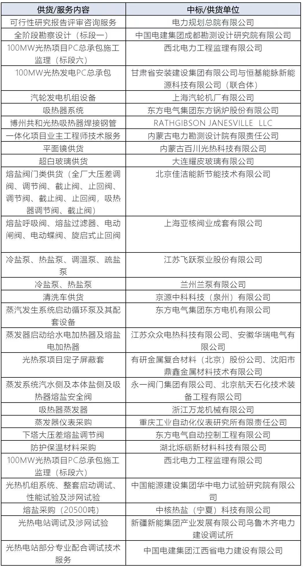
其中,100MW光热电站供应商主要有:

图片注:太阳能光热联盟秘书处不完全统计,若有疏漏,敬请谅解。