光热深一度|权威科普・读懂光热・看见未来
本栏目由中国可再生能源学会太阳能热发电专委会副主任委员单位——浙江可胜技术股份有限公司联合太阳能光热产业技术创新战略联盟共同打造。专栏聚焦光热发电+熔盐储能权威科普,用通俗语言拆解技术、传递前沿。可胜技术以十余年深耕、2GW+业绩与全链条核心技术,为光热科普一线赋能。
在我国能源转型向纵深推进、新型电力系统加快构建的关键阶段,新能源产业正从“规模扩张”迈向“质量提升”的新阶段。近两年,国家层面高度重视光热发电发展,2025年12月国家发展改革委、国家能源局联合印发《关于促进光热发电规模化发展的若干意见》,设定2030年光热发电总装机规模力争达到1500万千瓦左右、度电成本与煤电基本相当的目标,为产业规模化发展提供清晰路线图与政策保障。
光热发电(CSP)与光伏发电(PV)作为太阳能利用的两大核心技术路径,常被置于一起比较,甚至被误读为存在直接竞争关系。事实上,二者并非此消彼长的关系,而是新能源系统中相辅相成、协同发展的黄金组合。光伏凭借低成本、规模化优势成为新能源装机主力,光热依托稳定性、可调度性发挥关键支撑作用,二者共同构建起更安全、更高效、更可持续的新能源生态。厘清二者的核心差异,是理解光热行业价值与长期发展空间的关键,也是推动二者协同赋能新型电力系统建设的前提。
一、技术本质:波动电源vs 稳定可控电源
光热与光伏的核心差异在于发电原理与输出特性,这直接决定了二者在电力系统中的功能定位。
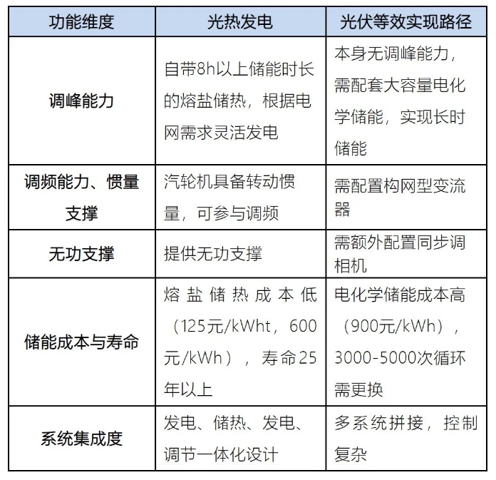
光伏发电是通过光生伏特效应,将太阳能直接转化为电能的发电方式,具有绿色低碳、部署灵活、成本低等显著优势,可替代部分化石能源,是当前新能源装机的主力。但光伏依靠光照直接发电,其局限性在于出力呈现典型的间歇、波动特征,出力曲线与用电负荷往往不匹配,且给电网调峰、调频带来压力。
光热发电不仅是一种绿色低碳的新能源技术,更具备出色的系统支撑能力和灵活调节特性。它自带低成本、大容量熔盐储热系统,将太阳能转化为热能并存储,根据电网需求,利用汽轮发电机组将热能灵活转化为电能,可实现24小时连续、稳定、可调度的电力输出。相较于光伏这类间歇性可再生能源,光热发电采用同步发电装置,能够提供电网安全稳定运行所需的转动惯量和无功功率,保障电网的频率稳定、电压稳定、同步稳定。
可见,光热发电是电网的重要调节支撑性电源,不仅自身不存在消纳问题,还能提升其他新能源的消纳能力。在市场化运行中,光热发电还可基于电价信号灵活调节发电时序,优先在高电价时段上网,提升经济收益,实现“按需供电、按价发电”。
二、经济性差异:同样发电外特性下的比较
在讨论光热与光伏的经济性时,不能仅比较单位千瓦的初始投资或平准化度电成本(Levelized Cost of Energy,LCOE),而应站在电力系统的整体视角,在实现相同电力输出特性和系统服务能力的前提下,对比二者的真实成本。一旦将“可调度性”“长时储能”“安全性”等关键因素纳入考量,经济性的天平将显著倾斜。
若将光热发电的功能完整还原为光伏系统实现同等能力的配置,其等效系统应为:光热发电≈光伏+大容量长时构网型电化学储能+同步调相机。同样系统功能下,光热和光伏实现路径对比如下表所示:

经测算,以青海德令哈为项目站址,若按白天低负荷、夜间顶峰的调峰发电模式,发出相同的电量,当储能时长大于等于6h时,光热发电的LCOE要显著低于光伏+电化学储能+同步调相机或者光伏+其他外挂式储能,且随着储能时长的拉长,光热发电的经济性优势还将进一步凸显,当储能时长拉长到14小时,光热发电LCOE已经低于0.54元/kWh,而光伏配储则约0.7元/kWh。显然,当光伏失去了白天发电的机会,配置储能作为调节型电源则是不经济的。
事实上,依托国内核心光热企业的技术研发与产业化能力,光热发电成本已实现显著下降。从青海中控德令哈10MW光热电站,获得我国首个光热上网电价1.2元/kWh,到青海格尔木350MW光热电站的机制电价0.55元/kWh,光热发电度电成本已下降超50%。随着光热发电技术不断进步和规模化效应逐步释放,预计到2030年,其上网电价有望降至与煤电相当的水平。
三、占地差异:装机vs发电量视角下的客观对比
二者在占地面积上的差异,需结合装机容量与年发电量两个维度客观看待。从装机容量维度来看,光热发电单位千瓦占地约为光伏的2-3倍;但从年发电量维度来看,二者单位面积年发电量较为接近,体现了不同技术路径的资源利用效率差异。
以德令哈为站址,在相同外特性条件下的具体对比可直观体现:若均按输出功率350MW、14小时储能,运行模式均为白天低负荷运行夜晚满负荷运行,对外发电量相同,则光热的单位面积发电量为7499万kWh/km²,光伏+电化学储能+调相机的单位面积发电量为9850万kWh/km²。
四、区域布局:西北地区的协同发展逻辑
在区域布局上,西北地区作为我国太阳能资源最富集的区域,年均日照时数普遍超过3000小时,尤其是青海柴达木盆地、甘肃河西走廊、新疆南疆地区以及内蒙古西部等地,属于国家I类太阳能资源区,是光伏发电和光热发电规模化开发的核心阵地。
近年来,光伏发电依托多年政策支持、技术进步和产业链成熟带来的显著成本优势,率先在西北地区实现大规模部署。在青海海南州、甘肃酒泉等地,一批百万千瓦级光伏电站相继建成并网,形成了集中连片、规模化发展的格局,承担“绿色电量供应主体”角色,向电力用户输送大量低成本绿色电力。
然而,正如前文所述,光伏的大规模接入也给电力系统带来了前所未有的运行挑战:电力系统惯量下降、电压控制难度增大、安全稳定性削弱,电网净负荷曲线由“鸭子曲线”向“峡谷曲线”转变、调峰压力剧增。在此背景下,光热发电可作为稳定性补充,承担“绿色压舱石”角色,与光伏发电形成互补开发格局:
缓解调峰压力,促进新能源消纳:白天光伏大发时段,光热低负荷(15%额定负荷)或停机为光伏让路;傍晚光伏退出后,光热根据电网调度指令灵活调节出力,快速顶峰发电。
提升输出电能质量,保障电力系统安全稳定运行:光热机组可提供转动惯量及无功功率,有效增强电网抗干扰能力并支撑局部电网电压稳定;停机时,其发电机仍可作为调相机运行,持续为电网提供支撑,以承载更高比例光伏的接入。
减少火电配置,进一步提升绿电比例:在新能源大基地中配置一定规模的光热机组,可以替代部分火电承担调峰任务,有效降低化石能源发电依赖,提升绿色电量的比重。
总体来看,该区域的开发逻辑是:以光伏保障新能源装机规模与发电总量,以光热提升系统稳定性与新能源消纳能力。二者协同发力、优势互补,光伏提供“量”的支撑,光热贡献“质”的保障,有效提升我国绿电比重,保障电网安全稳定运行。
五、行业阶段与长期趋势
当前光伏行业已进入高度成熟、规模化竞争阶段,技术迭代速度与成本下降空间逐步趋缓,行业格局趋于稳定,仍是新能源电力供应的核心主力,持续为能源转型提供支撑。而光热发电正从示范项目阶段稳步走向规模化放量阶段,随着产业链不断成熟、核心设备国产化率持续提升、项目建设经验不断积累,其度电成本有明确下降空间,行业增长确定性较强。
中国企业擅长走低成本路线。一旦掌握核心技术,往往能在短时间内实现成本大幅下降,甚至超出政策与市场预期。光伏行业已成功走过这一阶段,而光热发电目前正处于这一快速降本、技术迭代的关键时期,未来有望具备极强的市场竞争力。在这一趋势下,具备整体解决方案技术能力、核心设备自主研发能力,以及丰富项目实际落地经验、电站运行优化经验的行业龙头企业,将在光热规模化发展浪潮中优先受益。
从长期看,在新型电力系统建设中,仅靠波动式新能源难以支撑负荷高峰与稳定供电,具备稳定出力与长时储能属性的光热发电,将成为不可或缺的一环。